首页
政情
社会
时局
生活
图片
视频
更多
头条
政情
社会
时局
生活
图片
视频
好人
专题
原创
版权
评论
执行
地方
教育
汽车
旅游
徽商
发布会
安徽号
乡村振兴
科技
English
您当前的位置:新闻>社会
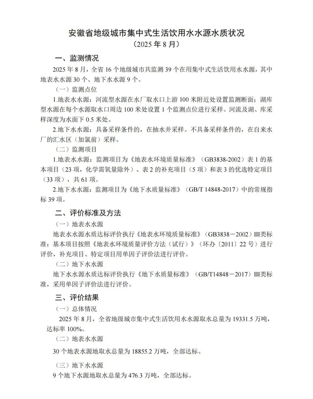
8月份全省地级市集中式生活饮用水水源水质达标率100%
安徽生态环境
2025-09-14 07:32:44
编辑:李谷雨